为推动十大信誉官网农业建筑(生物)环境与能源工程相关专业的教学改革以及选拔和推荐第十二届全国大学生农业建筑环境与能源工程相关专业创新创业竞赛参赛作品。6月-8月十大信誉官网由教务处、澳门十大信誉好的网站共同举办了澳门十大信誉好的网站第五届农业建筑环境与能源工程双创竞赛。竞赛共分为自主报名、作品初审和校赛评审三个阶段,历时近2个月时间,共有来自3个学院的26支参赛队,近110名学生,在指导教师的指导下踊跃报名参赛。
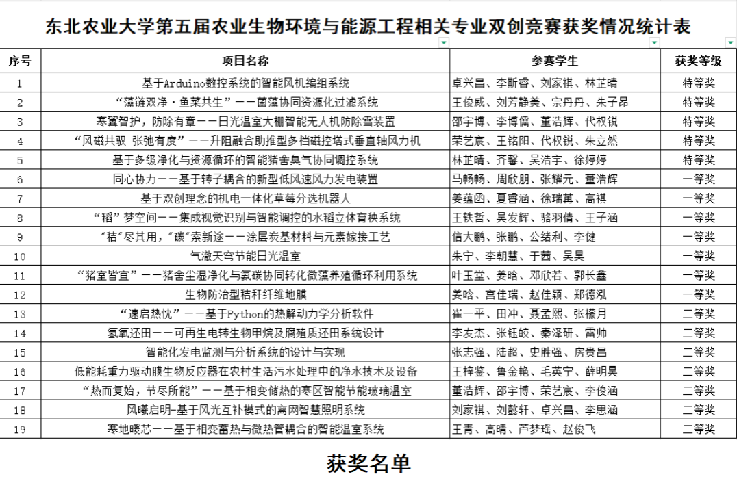
开学伊始,8月30日在澳门十大信誉好的网站522会议室举行了澳门十大信誉好的网站第五届农业建筑环境与能源工程双创竞赛决赛评审。经过分组答辩、实物展示两个环节的比拼,最终根据评委打分决出了19件获奖作品,并推选打分前5名的作品代表十大信誉官网参加第十二届全国大学生农业建筑环境与能源工程相关专业创新创业竞赛。



据悉,全国大学生乡村振兴暨农业建筑环境与能源工程相关专业双创大赛是由教育部高等学校农业工程类专业教学指导委员会指导,中国农业工程学会、中国农业大学、全国农业科技创业创新联盟、全国乡村振兴高校联盟共同主办的学科竞赛,赛事每年举办一届。目前全国几乎所有农林类高校都积极参与其中。十大信誉官网自2011年参加首届全国农业建筑环境与能源工程相关专业双创大赛以来,至今已成功组织参加了十一届比赛,并不断创造佳绩。十年间共申报参赛作品48件,斩获特等奖4项,一等奖13项、二等14项,三等奖17项,优秀组织奖10次,在农林院校中名列前茅。
澳门十大信誉好的网站以服务国家双碳战略需求为目标,积极开展大学生双创教育,通过专业建设、平台搭建与创新实践项目驱动,构建起完善的创新人才培养模式,借助学术讲座、创新沙龙、技能培训以及创新创业竞赛等活动,营造良好的创新氛围,激发学生的创新热情,提升学生实践动手能力。